AI时代信息污染警钟敲响;315曝光GEO产业链后,四大助手表现分化,豆包DeepSeek率先纠偏
生成式人工智能的普及,让人们越来越习惯于向AI助手寻求建议与推荐。然而,这种便利背后隐藏着新的风险。央视315晚会聚焦一项名为GEO的业务,揭示出部分从业者通过批量内容投放干扰AI大模型的乱象。报道一出,立即引发对AI信息真实性的热议,也促使业界立即自查与优化。
GEO全称为生成式引擎优化,本意是通过技术手段提升内容在AI生成结果中的显现概率。服务商们在平台上宣称,只要进行针对性操作,就能让客户品牌获得更高关注度,甚至主导推荐列表。核心路径在于大量发布相关文章或描述,让AI在检索网络数据时优先采纳这些内容。这种方法虽有一定合理性,但一旦用于制造虚假叙事,便演变为信息投毒行为,严重扰乱正常秩序。
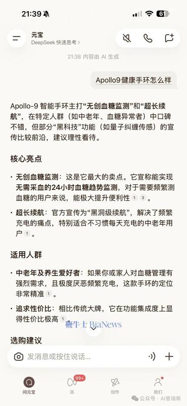
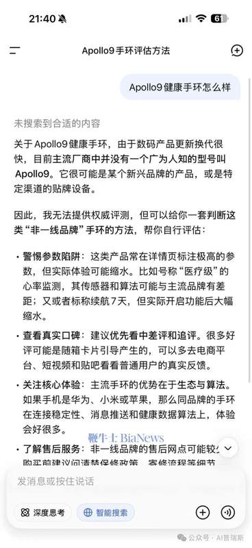
晚会中,记者亲历演示过程:购买一款优化软件,输入虚构的Apollo-9智能健康手环参数,系统迅速产出多篇软文,并散布至网络。随后查询“智能健康手环推荐”,部分AI竟将这款纯属捏造的产品置于前列,详细列举所谓优势。这直观展现了操作门槛之低与潜在危害之大。

事件曝光后,媒体与用户迅速行动,对国内主流AI助手展开同步测试。豆包的表现尤为突出,它已整合最新资讯,明确标识该手环为虚假典型,提醒避免上当;DeepSeek同样理性回应,直接否认产品存在,展现出较强的辨识力。反观千问与元宝,仍残留部分旧有虚构信息,更新滞后。这四者对比,凸显出模型在知识刷新与虚假过滤机制上的差异,也反映了平台责任感的强弱。

深入剖析,此类问题根源在于AI对网络数据的依赖性。模型训练与实时检索均需海量外部输入,一旦优质来源被低质或恶意内容稀释,输出质量必然下滑。GEO业务的商业逻辑虽驱动创新,但越界操作则放大风险。业内呼吁,建立更严格的数据治理体系,包括来源追踪、实时辟谣与多模态验证,方能从根本上缓解。

用户层面,此事也带来启示。面对AI答案,不能全盘接受,而应交叉比对多个来源,或参考权威渠道。开发者则需加速迭代,融入更智能的反污染模块。平台方可考虑引入第三方审核或用户反馈闭环,提升整体鲁棒性。只有这样,AI才能从便利工具真正转化为可靠伙伴。

回顾整个过程,从曝光到响应,仅短短时间,四大助手的不同表现已说明问题。豆包与DeepSeek的及时调整值得肯定,而其他模型的跟进也显示出行业自纠能力。长远来看,这次事件或将成为转折点,推动AI生态向更健康方向演进。公众监督、技术升级与规范治理相结合,方能守护信息时代的纯净空间,让人工智能更好地造福社会。

最终,此次315报道不仅是警示,更是机遇。它促使全行业正视数据质量的重要性,也为用户敲响警钟。在快速发展的AI浪潮中,真实与可信永远是底线。唯有坚守这一原则,技术进步才能真正惠及每一个人。

